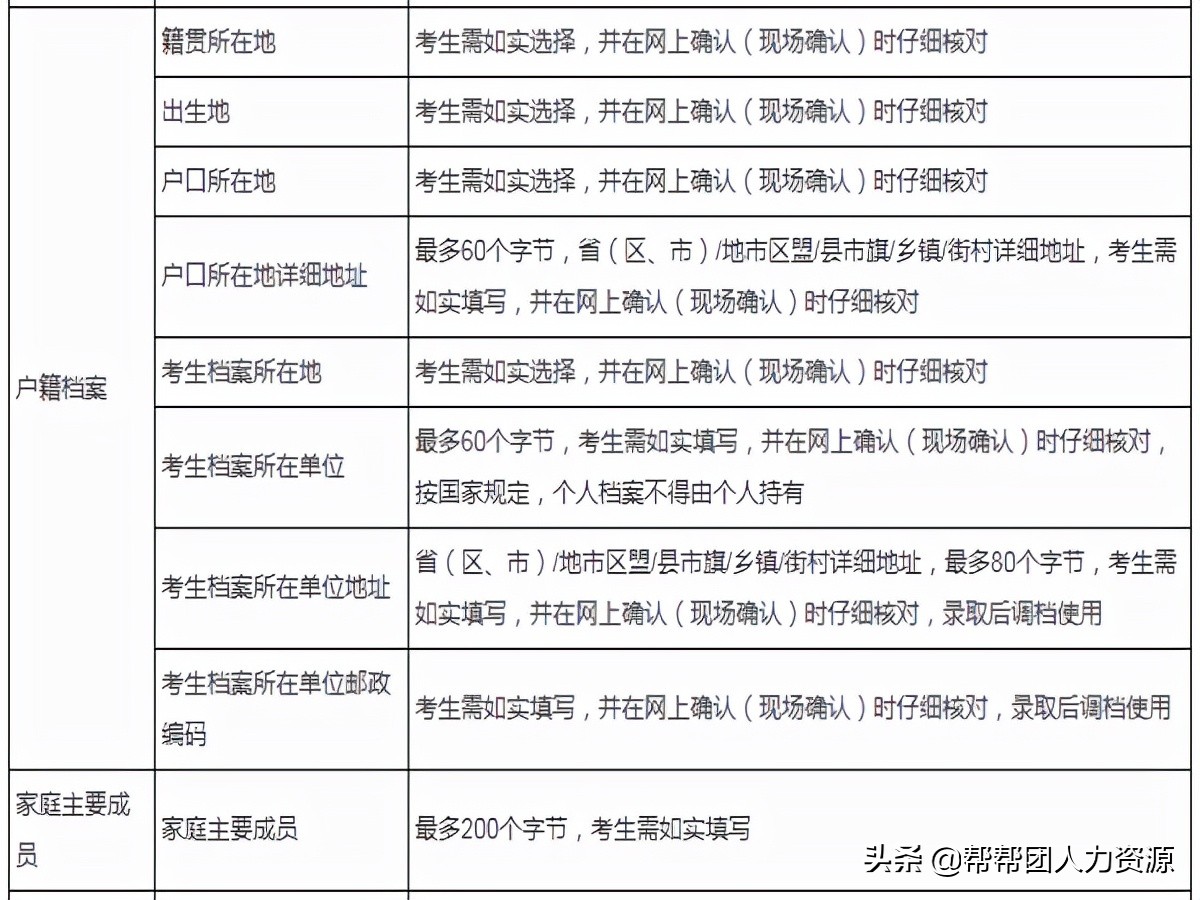
2022考研预测时间为9月24日-9月27日,正式报名时间预计为10月5日-10月25日。很多正在备考的朋友可能只关心自己的学习过程,而忽略了档案问题。其实就是考研时需要填写个人档案的地方。如果不知道自己的档案在哪里,随意填写,考研录取后无法提供自己的档案进行政审,可能会被取消预录取资格,所以我们要在申请前确认你的档案所在位置。
对于应届毕业生来说,档案在学校,但是往届毕业生的档案一般是按照毕业时的就业情况来存放的。如果你毕业后没有管理好自己的档案,不知道档案在哪里,可以去以下地方查询档案。
存放学生学籍档案的几个地方:毕业院校或相关教育部门、人才中心、人力资源和社会保障局等。
第一个是自己原籍的人才市场、人才中心、人力资源和社会保障局。如果是老师的课,档案在教育局。
毕业后没有工作单位,或者工作单位没有接收档案的权限。等你毕业了,可以打电话问问人才市场,人才中心,人力资源和社会保障局等。你的出生地。
第二个是研究生院。
尚未毕业或者毕业时间较短的毕业生,可以去毕业院校或者大学找找。对于还没毕业的人来说,学籍档案无疑是存放在学校里的,而对于毕业时间短的人来说,毕业季事务繁忙,升学找工作事宜复杂,可能会导致大家在毕业时因为一时想不起来学籍档案而把档案留在学院里。而且学校可能会因为要处理的档案太多而不及时转。
第三是工作单位,工作单位的人才市场和人才中心。
毕业后,如果你去了国企或事业单位,那么事业单位有接收档案的权利,学校会把你的档案转到你的工作单位。毕业后工作单位去了私企和外企。档案可能去了你所在城市的人力资源中心,你可以在这些地方查看。
第四个是个人手。
毕业后,有些学校把档案给了个人。因为他们忙于工作,忘记了档案存放在哪里,他们可以在家里仔细检查。
如果我们按照上述可以存档的地方查了档案,如果找不到,就直接选择在管理的人才中心补办。如果你有任何关于档案的问题,可以在下面的评论区留言或私信。
本文来自网络,不代表「专升本要什么条件_专升本要几年_成人高考专升本_山东专升本信息网」立场,转载请注明出处:http://www.sdzsb8.cn/sbrx/14528.html

